回到主页

场景图谱

Context

· 场景图谱,知识图谱,三元组

作者:徐成进,李牧之,杨策浩,姜旭辉,鹿鸣源

原文:https://arxiv.org/html/2406.11160v3

知识图谱(KG)是许多人工智能应用的基础结构,它通过三元组来表示实体及其相互关系。然而,基于三元组的知识图谱缺乏关系知识的上下文信息,例如时间动态和来源细节,而这些信息对于全面的知识表示和有效的推理至关重要。上下文图谱(CG)则通过整合时间有效性、地理位置和来源溯源等额外信息来扩展传统的知识图谱结构。这种整合提供了对知识更细致、更准确的理解,使知识图谱能够提供更丰富的洞察并支持更复杂的推理过程。本文首先讨论了基于三元组的知识图谱的固有局限性,并引入了上下文图谱的概念,重点阐述了其在知识表示和推理方面的优势。然后,我们提出了一种上下文图推理范式CGR 3,该范式利用大型语言模型(LLM)来检索候选实体及其相关上下文,根据检索到的信息对其进行排序,并推理是否已获得足够的信息来回答查询。我们的实验结果表明,CGR 3显著提高了知识图谱补全 (KGC) 和知识图谱问答 (KGQA) 任务的性能,验证了将上下文信息融入知识图谱表示和推理的有效性。

1介绍

知识图谱(KG)是一种结构化的知识库(KB),它将事实性知识组织成三元组的形式,即(头部实体、关系、尾部实体)。这些三元组相互交织,形成类似图的结构,其中每个节点代表一个实体,每条边代表一种关系。这种结构化的表示方法使机器能够轻松理解和推理知识,从而支持各种智能应用,例如问答系统 (Sun et al.)。2024),语义分析 王和舒(2023),推荐系统 Wang 等人(2019),以及更多。

Section image

图1:基于三元组的知识图谱的局限性示例(a) 举例说明知识图谱构建过程中上下文信息的丢失可能导致提取出相互矛盾的三元组;(b) 举例说明基于三元组的表示方法难以表示涉及相同实体和关系但发生在不同上下文中的两个事实;(c) 举例说明基于三元组的知识图谱推理方法通常会学习知识图中频繁出现的规则模式,但它们往往会忽略可能影响这些规则有效性的上下文;(d) 举例说明基于三元组的知识图谱推理方法难以回答涉及关系知识或超出知识图谱三元组范围的上下文信息的问题。

虽然这种基于三元组的结构通过使用模式和本体提供了清晰的语义和精确性,但它丢失了知识的上下文信息,并且无法捕捉现实世界知识的复杂性和丰富性 (董)。2023由于我们无法仅用实体和关系清晰地对领域中的知识进行建模,因此许多近期的知识图谱(KGs) Pellissier Tanon 等人(2020塔拉尼(2021知识图谱(KG )的设计理念是半结构化的:它们既利用了结构化数据(例如本体)的刚性模式所提供的清晰语义,又兼具非结构化数据的灵活性。这类知识图谱集成了多模态知识,包括实体描述、图像、时间戳和其他元数据,所有这些都可以被视为三元组知识的上下文。在本文中,我们将这类知识图谱称为上下文图(CG)。通过整合这些语义上下文,上下文图谱能够提供更全面、更细致的知识表示,超越了传统的基于三元组的方法。这使得知识图谱在知识表示和推理方面拥有更高级的能力。

此外,在海量文本语料库上预训练的大型语言模型(LLM)已展现出强大的语义理解能力 (Brown等人)。2020a)。而且,将LLM用于知识图谱推理已成为研究热点 (Wei等人)。2023廖等人2024);孙等人(2024然而,知识图谱可能包含大量的实体和关系,但并非所有实体和关系都得到了完整的标注和连接,导致数据稀疏性。这种稀疏性使得逻辑推理模型(LLM )在推理过程中缺乏足够的上下文信息。另一方面,LLM更擅长处理非结构化数据,而非结构化的三元组。考虑到上下文图谱(CG)可以为LLM推理提供非结构化的上下文信息,CG与LLM之间的协同作用对于推进知识推理领域的发展具有巨大的潜力。

本文首先简要讨论了基于三元组的知识图谱的局限性,并给出了上下文图的具体定义。为了验证上下文在增强知识表示和推理方面的有效性,我们提出了一种新的上下文图推理范式,称为CGR 3 。该范式利用LLM强大的推理能力,首先从知识图谱中检索候选实体及其相关上下文,然后基于检索到的上下文对候选实体进行排序,最后推理是否检索到足够的信息来回答问题。实验结果表明,我们提出的CGR 3范式在知识图谱补全(KGC)和知识图谱问答(KGQA)任务上提升了现有模型的性能,这两个任务是知识图谱上的两个基本推理任务。

总的来说,本文有两项主要贡献:

• 指出当前基于三元组的知识图谱的局限性,并引入场景图谱的概念,场景图谱在知识表示和推理方面具有更先进的能力。

• 本文提出了一种上下文增强的知识图谱推理范式CGR 3,该范式利用LLM进行基于相关上下文的CG推理。在KGC和KGQA上的实验结果支持了我们的直觉,即上下文数据的整合有助于提高知识图谱推理的有效性。

2场景图谱

本节首先讨论基于三元组的知识图谱由于缺乏上下文信息而存在的局限性。此外,我们指出上下文信息对知识表示和推理的影响,然后对知识图谱中不同类型的上下文进行分类和解释。最后,我们正式定义上下文图谱以及基于上下文图谱的两种知识推理任务。

2.1基于三元组的知识图谱的局限性

基于三元组的知识图谱(记为𝒦𝒢={ℰ,ℛ,𝒯}) 可以表示为如下形式的三元组集合:(h,r,t)∈𝒯, 在哪里h,t∈ℰ,r∈ℛ符号h和t表示三元组的头部和尾部实体。ℰ,ℛ,𝒯分别是实体、关系和三元组的集合。典型的基于三元组的知识图谱包括 Freebase Bollacker 等人(2008) , WordNet Miller(1995)和 DBPedia Lehmann 等人(2014在这些基于三元组的知识图谱中,三元组表示法忽略了关键的上下文信息,常常导致知识存储不准确、表示不完整以及推理效率低下。这些问题是目前大多数知识图谱实际应用的主要制约因素。

{中日韩}

UTF8gbsn 具体来说,相同的关系在不同的上下文中可能有不同的含义,因此三重表示可能会导致错误的知识存储。例如,考虑两个句子:“ A先生住在上海虹桥希尔顿酒店,闵行区红松东路”和“ A先生住在北京市海淀区”,如图 1 (a)所示。它们可以分别表示为KG 中的两个三元组: (A先生, 居住, 上海市闵行区)和(A先生, 居住, 北京市海淀区) 。然而,这些表示在语义上是冲突的,因为一个人不能同时生活在两个地方。之所以容易出现这种错误,是因为第一句中的谓语“住”表示“ stay in ”,而后一句中的谓语“住”则表示“ live in ”。三元组提取过程过滤掉了句子上下文,导致信息冲突。

此外,知识图谱中的每个数据实例都严格遵循其本体结构。本体结构定义了实体、关系和属性的类别,以及它们之间的层级关系。在构建知识图谱的过程中,预定义类别之外的知识会被过滤掉,包括大量的上下文信息,从而导致知识表示不完整。例如,如图 1 (b) 所示,史蒂夫·乔布斯两次担任苹果公司董事长的上下文截然不同。然而,基于三元组表示,这两个事件都会被表示为(史蒂夫·乔布斯,董事长,苹果公司),这会导致下游任务在使用相关知识时无法获得足够的信息。

基于三元组的知识表示也限制了现有知识图谱推理方法的有效性,这些方法主要侧重于通过规则挖掘或嵌入模型来学习显式或隐式规则。例如,对于三元组 ( X, works in, Y ) 和 ( Y, city of, Z ),知识图谱推理模型很可能推断出 ( X, citizen of, Z ),因为如图1 (c)所示,这种规则模式在训练数据中频繁出现 。然而,这些基于概率的规则并非在所有情况下都成立,导致得出的结论与事实不符。此外,基于三元组的知识图谱仅包含由预定义关系集限制的关系知识。ℛ基于三元组的推理过程在回答涉及关系的问题时存在困难。ℛ没有额外的背景信息或外部数据源。

2.2场景信息的影响

为了克服基于三元组的知识图谱的局限性,一种很有前景的方法是将上下文数据附加到事实三元组上。例如,一些知识图谱,如YAGO和雅虎知识图谱,在其事实中包含元信息,例如有效时间、事实的地理位置和来源信息。通过整合这些数据,上下文图谱可以提供更全面、更准确的知识表示,从而实现更有效的推理。

知识表示:

上下文数据提供了额外的信息层次,增强了对事实的呈现和理解。例如,上下文数据可以区分具有相同关系和实体但发生在不同背景(例如历史上反复出现的事件)的事实。这种区分有助于更细致、更深入地理解信息,捕捉相似事实因时间、地点和其他上下文因素而产生的各种差异。

知识推理:

在知识推理过程中,可以利用上下文信息库(CG)中的上下文信息,通过识别相似上下文来关联那些并非直接相连的实体。这种能力对于建立联系和进行超越基于三元组的知识图谱预定义关系集的推理尤为有用。此外,上下文信息还能提供额外的知识,与基于三元组的知识图谱相比,能够实现更大的知识覆盖范围和更高的灵活性。具体而言,上下文信息可用于回答复杂的推理问题,例如那些涉及限定词或特定条件的问题,而这些限定词或条件通常隐藏在上下文数据中。例如,要回答“哪家公司是苹果在全球智能手机市场最大的竞争对手”这个问题,就需要将定量数据、时间信息和详细的市场动态分析与知识图谱中的基本实体和关系信息相结合,如图 1 (d) 所示。因此,上下文信息库通过提供更丰富、更详细的知识库,能够处理此类复杂的查询。

2.3背景数据类别

Section image

图2:包含实体和关系上下文的事实三元组示例

Section image

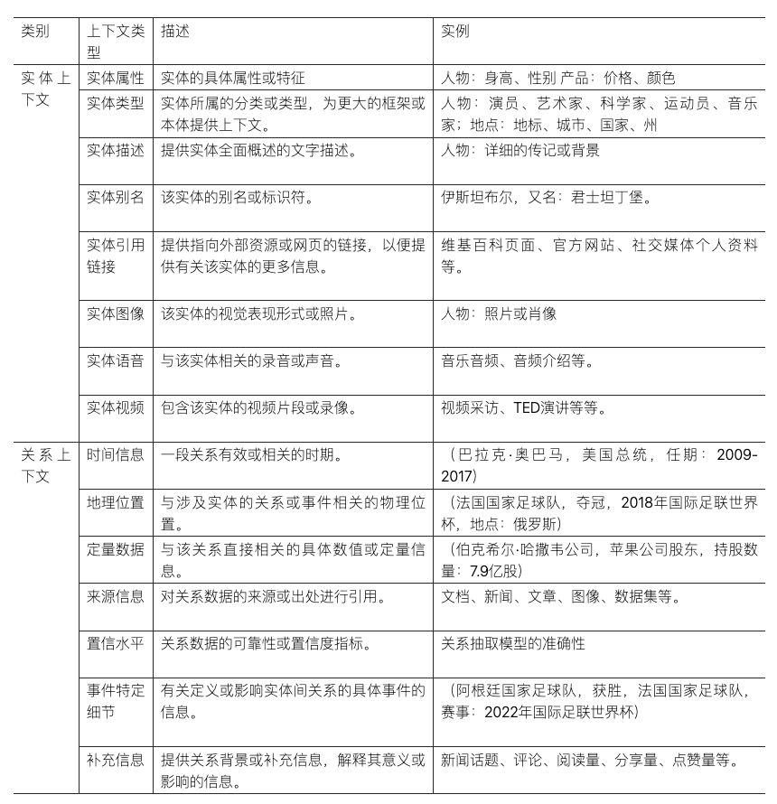
如图2所示 ,上下文数据大致可以分为两类,即实体上下文和三元组上下文。

实体上下文是指有助于深入了解知识图谱中特定实体的信息。这类上下文有助于定义实体的属性、特征和背景。实体上下文包括实体属性、实体类型、实体描述、实体别名、实体引用链接、实体图像、实体语音、实体视频等。

关系上下文指的是描述实体间关系的具体信息。它们提供具体的数据点和事实陈述,从而丰富知识图谱的信息内容。关系上下文包括时间信息、地理位置、定量数据、来源信息、置信度、事件细节以及其他补充信息。通过整合这些关系上下文,知识图谱能够更丰富、更详细地展现实体间的关系,从而提升其整体准确性和推理分析效用。

表 1展示了不同类型的实体上下文和关系上下文的一些示例。

2.4问题规范

上下文图(表示为𝒞𝒢={ℰ,ℛ,𝒬,ℰ𝒞,ℛ𝒞}) 可以表示为一组事实四元组,形式为(h,r,t,rc)∈𝒬, 在哪里h,t∈ℰ,r∈ℛ和rc∈ℛ𝒞符号h和t表示事实四元组的首尾实体,r表示两者之间的关系h和t, 和rc表示。ℰ𝒞,ℛ𝒞是实体上下文和关系上下文的集合。每个实体e∈ℰ及其实体上下文ec∈ℰ𝒞形成完整的实体表示(e,ec)。

为了验证上下文信息是否可以用来增强知识图谱推理模型的能力,本文考虑了两个知识图谱推理任务进行验证,即知识图谱补全(KGC)和知识图谱问答(KGQA)。

识图谱补全

定一个查询(h,r,?)或者(?,r,t)KGC 的目标是在关系上下文未知的情况下,预测缺失的尾部或头部实体(用“?”表示),以使四元组成立。基于排序评估指标的惯例,KGC 模型的目标是学习一个评分函数。f⁢(h,r,t)衡量所有实体的合理性ℰ将查询中缺失的项作为参考,然后按降序排列。对于在上下文知识图谱上执行知识图谱生成(KGC),评分函数f⁢(h,r,t)可以重新表述为f⁢(h,r,t,h⁢c,r⁢c,t⁢c), 在哪里h⁢c∈ℰ⁢,r⁢c∈ℛ⁢,t⁢c∈ℰ⁢分别表示头部实体、尾部实体及其之间的关系。

知识图谱问答

提出

一个自然的问题n⁢q及其主题实体et⁢o⁢p⁢我⁢c∈ℰKGQA旨在通过生成结构化查询或从中抽取子图样本来检索相关知识。并预测答案一个基于检索到的知识,即一个=f⁢(n⁢q,et⁢o⁢p⁢我⁢c,𝒦𝒢)为了对上下文知识图谱进行质量保证,预测函数可以重新表述为f⁢(n⁢q,et⁢o⁢p⁢我⁢c,𝒞𝒢。)

Section image

图 3:CGR 3范式的管道。

3方法

本节介绍CGR 3,这是一种新型的上下文图推理范式,它利用逻辑逻辑模型(LLM)基于结构化语义和上下文语义执行知识推理任务。我们的目标是利用这两种语义之间的互补关系来提高推理过程的可靠性和可解释性。

如前所述,对于基于三元组的知识图谱,我们首先使用从相关数据库中提取的必要上下文信息来扩充知识图谱;如果知识图谱已经是上下文图谱,则可以省略此步骤。CGR 3范式包含三个主要步骤:检索步骤是根据给定的问题从上下文图中检索候选实体及其相关上下文;排序步骤是根据上下文和给定的问题对候选实体进行排序;推理步骤是利用 LLM 来判断是否检索到足够的信息。如果信息充足,则生成答案。否则,整个过程将迭代进行,基于排名靠前的候选实体检索新的信息。我们详细描述了针对知识图谱生成 (KGC) 和知识库问答 (KBQA) 任务提出的上下文感知范式。

Section image

图 4:知识图谱补全。

3.1上下文抽取

目前常用的知识图谱数据集,例如 FB15k237、YAGO3-10 和 Wikidata5M,都是百科全书式的知识图谱,概括了关于现实世界的一般知识。这些知识图谱通常由领域专家通过对维基百科应用命名实体识别和关系抽取技术构建而成。然而,在构建过程中,实体周围的丰富上下文信息往往被忽略。近期研究 Wang 等人(2021,2022b有学者提出将实体标签和描述作为知识图谱的补充信息。然而,这些标签和描述不足以取代与知识图谱三元组相关的特定上下文,从而限制了它们在解决各种知识推理问题方面的有效性。

为了将相关上下文信息融入知识图谱,我们考虑将 Wikidata 和 Wikipedia 作为本文的主要上下文语料库。由于 Wikidata 覆盖面广且信息更新及时,一些知识图谱(例如 Freebase 和 YAGO)提供了官方映射文件,可以将它们的实体映射到 Wikidata 的 QID。对于其他知识图谱中的实体,我们可以使用 Wikidata 提供的实体搜索引擎,找到最有可能与搜索实体相同的 Wikidata 实体。此外,Wikidata 还提供了指向其实体的 Wikipedia 页面的链接。因此,我们可以将来自 Wikidata 和 Wikipedia 的上下文信息提供给不同的知识图谱。

3.1.1实体上下文提取

我们开始用知识图谱中的实体来补充其上下文。具体来说,我们使用官方映射文件或维基数据提供的实体搜索引擎,将来自 Freebase、YAGO 或其他知识库的实体映射到维基数据 QID。对于每个实体e我∈ℰ我们从 Wikidata URI 中收集文本实体标签、简短描述和别名作为其实体上下文。ec我∈ℰ⁢𝒞此外,维基数据实体的关联维基百科页面为知识库中的实体提供了重要的上下文支持。对于每个实体e我我们将维基百科页面整合到实体上下文中。e⁢c我。

3.1.2关系上下文抽取

对于每个三元组,我们将它的头部和尾部实体的维基百科页面聚合到一个文档中。随后,我们利用 Sentence-BERT Reimers 和 Gurevych (2019)识别顶部-γ支撑句能够最准确地反映本文档中三元组的语义。这些句子不仅恢复了知识图谱构建过程中遗漏的上下文,而且为语言模型理解结构化的知识图谱三元组提供了最佳支持。因此,我们可以将这些支撑句视为一种来源信息或补充信息,并将其视为三元组的关系上下文。换句话说,对于每个三元组(h,r,t)我们使用从维基百科提取的支持性句子作为其关系上下文r⁢c∈ℛ⁢𝒞并将这个三元组重塑为一个具有上下文感知能力的四元组(h,r,t,r⁢c)。

3.2知识图谱补全

本节将展示一种基于我们提出的CGR 3范式的、上下文增强型知识库生成(KGC)方法。由于KGC可以被视为单跳推理问题的实体排序任务,因此无需执行迭代推理过程。故此,该任务省略了推理步骤。

3.2.1步骤 1:检索

检索模块侧重于收集可能有助于完成某些不完整三元组的结构和语义知识。

支持三重检索。

在知识图谱中,实体的属性以结构三元组的形式表示。通过相同关系连接的不同实体通常具有共同的显著属性。这些蕴含于图结构中的内部知识为三元组的有效性提供了最直接的支持。给定一个不完整的查询三元组,其形式为:(h,r,?)或者(?,r,t)我们的目标是检索k支持与不完整查询三元组语义最相似的三元组。直观地说,我们优先考虑训练集中具有相同实体和关系的三元组。如果可用三元组的数量少于k我们将选择范围扩大到具有相同关系的三元组,以及与查询三元组中已知实体相似的实体。

文本上下文检索。

我们注意到结构化三元组与自然语言之间存在显著的语义鸿沟。例如,在图 4中,实体“Kasper Schmeichel”最初由实体 ID“ /m/07h1h5 ”表示,而关系“效力于运动队”最初表示为“/sports/pro_athlete/teams./sports/sports_team_roster/team” 。这种结构化格式对于语言学习模型 (LLM) 来说难以处理。为了充分利用 LLM 的语义理解能力,我们从 Wikidata 知识库Tharani中提取与查询三元组及其支持三元组中的实体相关的上下文信息 。2021)。

在主流知识图谱中,实体以数值或文本 ID 表示。每个实体 ID 都作为其对应知识库中数据框的索引。除了三元组之外,实体的数据框还包含重要的上下文信息,例如实体标签。为了增强不同知识库之间的数据一致性,我们使用“owl:sameAs”属性将不同知识库中的相同实体进行对齐。鉴于 Wikidata 覆盖范围广且信息更新及时,我们将其用作主要上下文语料库。具体来说,对于每个实体,我们使用“owl:sameAs”属性将其实体 ID 映射到 Wikidata 查询 ID。 *然后,我们从 Wikidata URI 中收集实体的文本标签、简短描述和别名。此外,Wikidata 还提供了指向其实体关联的维基百科页面的链接。考虑到文档长度,我们收集这些维基百科页面的第一段,这些段落为查询三元组的补全提供了补充语义支持。

从KG检索候选人答案。

知识图谱生成(KGC)任务中广泛采用的基于排序的评估方法要求模型对知识图谱中每个实体作为查询三元组中缺失实体的潜在替代物的合理性进行评分。然而,考虑到知识图谱中实体数量庞大,使用逻辑逻辑模型(LLM)对每个实体进行评分和排序计算成本高昂且不切实际。受 Lovelace 等人的启发(2021魏等人2023李等人(2024我们采用基于嵌入的知识图谱生成(KGC )模型来初始化知识图谱中实体的评分和排序。这里,我们将排序后的实体列表表示为𝒜KGE=[e1(k),e2(k),…,en(k),…,e|ℰ|(k)]其中,评分函数fr确保降序排列。形式上,我们有fr⁢(h,e我(k))j。

从文本中检索考生答案。

除了支持三元组之外,已知实体的维基百科页面还蕴含丰富的语义知识。与简短的维基数据描述不同,维基百科的第一段对该实体进行了简要介绍。我们预期,LLM 可以利用关于已知实体的全面上下文信息,发挥其信息抽取和理解能力,从而生成潜在的答案。具体来说,我们将已知实体的维基百科段落以及从查询三元组翻译而来的自然语言问题传递给 LLM。LLM 将根据任务特定的提示,在其响应中输出一个答案列表。然而,需要注意的是,生成式 LLM 并不能保证输出的答案与知识图谱中的实体完全一致。因此,我们对 LLM 的输出进行后处理,将实体别名替换为实体标签,并过滤掉未出现在前几条结果中的无效和不可靠的答案。δ职位𝒜包最后,我们得到一个列表米答案𝒜法学硕士=[e1(我),e2(我),…,e米(我)], 在哪里e1(我),e2(我),…,e米(我)∈ℰ其中,LLM 和嵌入模型同时支持每一种模型。

3.2.2步骤二:排名

受语义知识和结构知识互补性的启发,我们旨在利用LLM和KGE模型生成的候选答案列表来构建我们的排序。为了指导LLM利用实体描述对查询三元组的候选答案进行排序,我们引入了基于LoRA自适应的监督微调(SFT)方法( Chao等人)。2024SFT的训练目标是恢复一组打乱顺序的候选答案列表的原始基于合理性的排序。具体来说,我们通过破坏验证集中每个三元组的尾部(或头部)实体来构建训练样本。对于每个被破坏的三元组,我们利用基于嵌入的模型初始化一个排序实体列表,并收集排名靠前的实体。n我们将实体作为候选答案。然后,我们将真实实体添加到候选答案列表的开头,并随机打乱列表顺序。之后,我们将掩码后的三元组转换为问题,并检索每个候选答案的实体标签和简短的维基数据描述。最后,我们将这些问题及其候选答案和描述提供给 LLM 进行训练。LLM 将根据问题的语义和实体描述的合理性,学习如何对候选答案进行排序,排序依据是它们的上下文相关性和合理性。

在推理阶段,我们构建一个候选答案集。𝒞顶部-n来自实体的𝒜KGE以及所有实体𝒜法学硕士正式地说,我们有𝒞=𝒜KGE[0:n]∪𝒜法学硕士然后,我们利用微调后的LLM对实体进行重新排序。𝒞结合他们的描述和LLM的内在知识,LLM随后将输出一个重新排序的答案列表。𝒜RR=[e1(o),e2(o),…,e|𝒞|(o)]最后,我们移除所有实体。𝒞来自原始实体列表𝒜KGE并通过附加条件组成所有实体的最终排名{𝒜KGE∖𝒞}直到结束𝒜RR。

3.3知识库问答

Section image

图 5:知识库问答。

在本节中,我们介绍了一种用于 KBQA 任务的上下文学习范式(见图 5)。该范式侧重于整合上下文信息,上下文信息在识别合理的推理路径和促进最终答案的得出方面起着关键作用。

给定一个问题q我们首先确定一组k主题实体E(0)={e我(0)}我=1k我们使用逻辑逻辑模型(LLM)。从这些主题实体出发,我们迭代地探索可能的推理路径,直到LLM根据路径上三元组及其关联上下文的支持度确定它可以回答问题。因此,在推理过程中,我们会维护并更新一组推理路径。P={p1,p2,…,pM}以及一系列关系上下文语句C={r⁢c1,r⁢c2,…,r⁢cN}。 这里,M表示波束搜索的宽度,而N表示关系上下文语句的数量。该过程的每次迭代包括三个步骤:1)知识探索,2)推理路径剪枝,以及3)上下文感知推理。

在开始时D在第-次迭代中,每个推理路径由以下部分组成:D−1三元组,即p我={(hn(d),rn(d),tn(d))}d=1D−1, 在哪里hn(1)是来自的主题实体E(0),tn(d)=hn(d+1)确保一个三元组的尾部实体成为下一个三元组的头部实体。 †

3.3.1步骤 1:上下文感知三元组检索

在初始步骤中,我们的目标是检索可以扩展推理路径的候选三元组。具体来说,对于每个推理路径p米∈P我们收集尾部实体e米(D−1)从最后一个三元组中识别关系集拉米(D)与实体关联。然后,我们构建如下形式的查询:(e米(D−1),r米(D),?)利用每个关系。鉴于一个实体可以关联多个关系,此过程可能会增加推理路径的数量。为了降低计算复杂度,我们利用 LLM 来选择前几条路径。M我们首先根据查询与问题的相关性进行查询。随后,我们从知识图谱中检索合适的邻近实体,以完善查询三元组,每个邻近实体都可衍生出一个候选三元组,该候选三元组有可能回答问题。

3.3.2步骤 2:候选实体排名

第二步,我们着重识别最有可能得出正确答案的三元组。首先,我们对每个候选三元组进行扩充。γ根据第3.1节所述,选择与上下文语义最匹配的关系上下文语句 。利用关系上下文,我们随后利用 LLM 来选择最佳语句。M从每个查询中导出的候选三元组中的三元组(e米(D−1),r米(D),?)这有助于我们剔除无关且嘈杂的邻近实体,避免其误导 LLM 产生错误答案。由于 LLM 输入的长度限制,利用剩余部分仍然不切实际。M×M知识推理中的三元组。因此,我们进一步从剩余的三元组中筛选出最佳的三元组。M在关系上下文和问题之间具有最高上下文相关性的三元组 ‡。最后,我们附加M将三元组添加到每个对应推理路径的末尾,并将其关系上下文附加到上下文列表中。C上下文列表C然后根据它们与给定问题的相关性进行排名,并仅更新排名前几位的结果。N在此步骤的最后,关系上下文语句将被保留。

3.3.3步骤 3:上下文感知推理

拿到新的上衣后M推理路径P并更新关系上下文列表C从CG中检索到的这些额外知识会作为提示的一部分整合到原始问题中。提示被输入到LLM中,LLM执行推理步骤,以确定是否已从CG中检索到足够的信息。如果已检索到足够的信息,LLM将基于检索到的知识及其固有知识生成答案。否则,整个过程将重新开始,从第一步开始,并探索新的推理路径。P以及关系上下文集C。

4知识图谱完成实验

在本节中,我们将评估以下方面的有效性:KGR3在KGC任务中,我们的研究由以下三个研究问题指导:

• 研究问题1:是否KGR3适用于各种嵌入方法吗?

• 研究问题2:不同类型的实体上下文是否有助于增强知识推理?

• RQ3: LLM 能否有效地利用实体上下文来完成 KGC 任务(无论是否使用 SFT)?

• 研究问题4: CGR 3能否提高预测长尾实体的推理性能?

4.1数据集

我们在两个广泛使用的数据集 FB15k237 Toutanova 等人上评估了我们提出的框架(2015)和 YAGO3-10 Rebele 等人。 (2016)。FB15k237 源自 Freebase Bollacker 等人。(2008YAGO3-10是一个百科全书式的知识库,包含有关名人、组织、电影和体育等主题的通用知识。YAGO3-10 是 YAGO3 的一个子集( Rebele 等人)。2016),一个基于维基百科的知识库,WordNet Miller(1995),以及 GeoNames Bond 和 Bond(2019为防止潜在的数据泄露, FB15k237从后端知识库中排除了可逆关系。两个数据集的详细统计信息如表2所示 。

Section image

4.2基线

在本节中,我们将评估我们提出的方法的有效性。KGR3通过将其与三种广泛使用的基于嵌入的KGC模型相结合,构建了该框架:RotatE Sun等人(2019),ComplEx Trouillon 等人。 (2016),以及 GIE Cao 等人(2022这些模型不仅可以作为基准方法,而且也是候选答案检索的基础。我们的主要目标并非超越所有基准方法,而是评估我们提出的上下文增强型方法的有效性。KGR3框架应用于不同的嵌入模型时会存在差异。因此,我们特意只纳入了有限数量的基线模型。

4.3实施细节

我们所有的实验都在一台配备两颗 Intel Xeon Platinum 8358 处理器和八颗 A100-SXM4-40GB GPU 的 Linux 服务器上进行。我们选择了 GIE Cao 等人提供的框架 。(2022)项目用于训练基础嵌入模型,严格遵循提供的参数设置。在推理阶段,我们使用 OpenAI 的 gpt-3.5-turbo-0125 检查点 §。重排序阶段采用精度为 BF16 的 Meta-Llama-3-8B-Instruct 作为骨干模型 ¶。SFT任务基于 LLaMA-Factory Zheng 等人实现。2024)框架并应用LoRA技术 Hu等人(2021),排名设置为 16,字母表设置为 32。此外,AdamW Loshchilov 和 Hutter(2017采用)作为优化器,每个设备的批大小设置为 2,梯度累积步数设置为 4,学习率为 1.0e-4。验证集的采样率为 5%,最佳检查点是根据评估损失选择的。

4.4评估

对于每个查询三元组,其形式为:(h,r,?)或者(?,r,t)KGC 模型输出知识图谱中所有实体的排名列表。为了进行公平的比较,我们采用了 Bordes 等人提出的“过滤”设置(2013除了真实实体之外,我们预先从排名列表中移除所有其他符合训练集、验证集或测试集中现有三元组的有效实体。基于真实实体的位置,我们计算 Hits@1,点击量@3,点击量@10以及平均倒数排名(MRR),其中更高的结果表示更好的性能。

4.5主要结果

表 3总结了以下性能:KGR3本文提出了一种基于三种不同基嵌入方法的框架。实验结果表明:KGR3及其简化版本KGR2无需“推理”模块,即可显著且持续地提升所有指标中每种嵌入方法的性能。平均而言,我们的KGR3框架改进了 Hits@1在 FB15k-237 和 YAGO3-10 数据集上分别提高了 33.04% 和 14.78%。这些结果表明,将 LLM 和实体上下文与基于嵌入的知识基因编码模型相结合是有效且优越的,这解决了我们的研究问题 1。

值得注意的是,Hits@1 的提升幅度比 Hits@3 和 Hits@10 更为显著。这表明KGR3该框架在识别最准确的答案方面尤其有效。由于我们的框架主要侧重于对排名靠前的结果进行重新排序,因此它能够有效地识别最准确的答案。n(或顶部-δ如果我们考虑来自初始排序实体列表的推理输出实体,则 Hit@1、Hit@3 和 Hit@10 的上限隐式地受到 Hits@ 的约束。n或 Hit@δ基础嵌入模型的性能。鉴于 Hits@1 通常与此上限相差甚远,因此改进空间更大。此外,通过利用实体上下文中的语义知识,LLM 可以更全面地理解实体,从而实现更精确的推理,尤其对于排名靠前的候选答案而言。

此外,对于更简单的嵌入模型(例如 ComplEx Trouillon 等人),性能提升更为明显 。2016简单的嵌入模型无法完全捕捉知识图谱中的结构信息,导致候选答案列表中引入噪声实体。借助实体描述,LLM 可以利用其语义理解能力来识别并降低与查询三元组语义不匹配的候选答案的优先级。因此,KGR3可以增强这些嵌入模型的鲁棒性。

此外,还进行了以下比较:KGR2和KGR3结果表明,“推理”的引入显著提升了性能。在某些情况下,知识图谱可能缺乏足够的结构信息来得出合理的答案。然而,较长的维基百科段落可以有效地为特定实体添加额外的语义知识,从而使逻辑逻辑模型(LLM)能够利用其语义推理能力生成更多候选答案。这超越了知识图谱固有的局限性,从而大幅提升了性能。附录 A.1 - A.3提供了一个案例研究,展示了推理和重排序过程的有效性。

4.6消融研究

4.6.1实体上下文的有效性

为了回答研究问题2,我们评估了不同类型上下文在推理和重排序模块中的贡献。KGR3并对 FB15k-237 数据集进行消融研究。在“KGR3在“推理”变体中,我们移除了用于解释实体的简短描述,并将已知实体的维基百科段落替换为实体标签。在这种情况下,LLM 无法充分展现其强大的语义理解能力,导致性能下降。

在“KGR3在“重排序”变体中,我们直接移除每个候选答案的实体描述,导致性能显著下降。这种下降表明,LLM 可能缺乏对知识图谱中某些实体的基本理解。因此,在缺乏足够的语义信息的情况下,LLM 无法有效地对候选答案进行排序。

如果我们从……中移除所有上下文信息KGR3如果缺少框架,性能会进一步下降。这表明每种类型的上下文都至关重要且不可替代,在流程的每个阶段都发挥着关键作用。如果没有实体上下文,LLM 就只能依赖其固有知识,从而导致推理结果欠佳。

采用合适的基嵌入模型,KGR 3超越了最先进的基于嵌入的模型 CompoundE Ge 等人 (2023)以及基于文本的模型 SimKGC Wang 等人(2022a这表明实体上下文可以弥补嵌入方法在图结构建模方面的局限性。此外,SimKGC 和KGR 3之间的差异凸显了现有基于文本的方法的局限性。一方面,PLM 驱动的模型语义理解不足,轻量级 PLM 和LLM之间的差距难以通过微调来缩小。另一方面,这些方法未能充分利用知识图谱中的语义和结构信息。在用于补全特定三元组时,它们通常孤立地考虑该三元组,忽略了已知实体的局部邻域和其他类似三元组。

Section image

4.6.2SFT的有效性

Section image

针对研究问题3,我们开展了额外的实验。KGR3使用不同的LLM模型。从表 5可以看出,如果从重排序模块中移除SFT步骤,性能会显著下降,甚至可能低于基础嵌入模型。尽管具备一定的语义理解能力,但原始LLM模型在排序任务中表现不佳。由此我们可以得出结论,基于实体上下文进行排序的能力是在微调过程中获得的。与Llama相比,ChatGPT凭借其更强的指令跟随能力取得了更好的性能。然而,ChatGPT仍然远远落后于微调后的Llama,这凸显了SFT的必要性。

此外,我们进行比较KGR3与最先进的基于LLM的知识图谱基线KICGPT∥相比 ,需要注意的是,KICGPT会处理知识图谱中所有与不完整三元组具有相同实体或关系的三元组,这消耗了更多的资源(20×比我们的代币更多KGR3为了进行公平的比较,我们重新评估了 KICGPT。k支持三元组。从实验结果来看,KICGPT 显著落后于​​所有其他变体。KGR3显著的性能差距也可以用 SFT 的引入来解释,因为 KICGPT 采用了 ChatGPT 作为其骨干网络。

4.6.3对处理长尾实体的影响

Section image

针对研究问题4,我们遵循 Wang等人(2022c魏等人2023将FB15k -237 测试集中的三元组分组5将已知实体的节点度数取对数进行分类。我们对 Hit@ 进行平均1每组三元组的表现KGR3,KGR2(不包含推理模块),以及他们的基础嵌入模型 GIE Cao 等人(2022(见图 6 ) 。从图 6可以看出:KGR3始终优于其变体KGR2在所有组中,GIE 均表现良好,尤其是在实体邻居较少的前两组中。这从经验上表明,所提出的框架可以有效缓解长尾问题。此外,性能差距在KGR2GIE 的明显性较低,这再次证明了推理部分的重要性,其中 LLM 根据维基百科对实体的介绍生成可能的答案。

5KGQA实验

5.1数据集和评估指标

我们注意到,许多常用的KGQA基准测试,如CWQ Talmor和Berant(2018)和 WebQSP Yih 等人(2016)由 Freebase Bollacker 等人构建 (2008)该网站自 2015 年以来已停止运营。Freebase 中的一些知识已经过时,或者与维基百科中的信息相矛盾 。Xu 等人 (2023显然,与Freebase相比,维基百科的知识覆盖面和准确性更高,因此在本研究中,维基百科是上下文信息的主要来源。我们假设上下文信息能够支持或补充知识图谱中基于三元组的知识,而不是与之相矛盾。因此,我们考虑基于Wikidata的知识图谱问答(KGQA)数据集,因为这些数据集中的三元组知识与来自维基百科的上下文信息更加契合,而不是基于Freebase构建的KGQA数据集。

在这项工作中,QALD10-en Usbeck 等人。 (2023)和 WikiWebQuestion (WWQ) Xu 等人(2023这些数据集被用作知识图谱问答(KGQA )评估数据集。QALD10-en 是一个全新的、复杂的、基于 Wikidata 的 KGQA 基准测试数据集,是问答链接数据(QALD)基准测试系列的第十部分。WWQ 是通过迁移流行的 WebQSP Yih 等人构建的。2016)从 Freebase 到 Wikidata 的基准测试,采用更新的 SPARQL 和来自更大的 Wikidata 的最新答案。

对于所有数据集,我们采用精确匹配准确率(EM)作为评估指标,这与之前的研究一致(Li et al.,2023;孙等人,2024)。

5.2基线

我们将其与标准提示(IO提示)进行比较(Brown等人,2020b),思维链提示(CoT提示)(Wei等人,2022),以及自洽性(Wang等人,2023我们使用 6 个上下文示例和“逐步”推理链来训练模型。此外,对于每个数据集,我们选取​​了之前的最佳结果 (SOTA) 进行比较。我们注意到,专门针对评估数据集训练的微调方法通常比基于提示但未经训练的方法具有天然优势,但会牺牲在其他数据上的灵活性和泛化能力。因此,我们分别与所有基于提示的方法中的最佳结果以及所有微调 (FT) 方法中的最佳结果进行比较。对于之前基于提示的方法,为了公平起见,我们选择它们使用 GPT-3.5 取得的结果。

5.3执行

我们使用 ChatGPT (GPT-3.5-turbo) 作为 CGR 3的骨干 LLM,并通过调用 OpenAI API 实现。生成的最大 token 长度设置为 256。在所有实验中,我们都设置了宽度。M深度D米⁢一个⁢x对于束搜索,我们使用 3 次射击。在 CGR 3推理提示中,我们对所有数据集都使用 5 次射击。

5.4实验结果

Section image

表6:使用 ChatGPT 作为骨干模型,CGR 3在 QALD10-en 和 WWQ 数据集上的精确匹配准确率。先前的 FT(微调)和提示 SOTA 包括了目前已知的最佳结果:αSantana等人(2022)​β徐等人(2023)​θ孙等人(2024)。

由于 CGR 3利用外部知识图谱和上下文信息来增强 LLM,我们首先将其与同样利用外部知识的方法进行比较。如表6所示,即使 CGR 3是一种无需训练的基于提示的方法,与那些使用评估数据进行微调的方法相比存在天然的劣势,CGR 3在两个数据集上仍然取得了新的 SOTA 性能。如果与以 ChatGPT 为骨干模型的其他基于提示的方法(尤其是 ToG)进行比较,CGR 3在所有数据集上都能胜出。

值得注意的是,其他基于提示的方法仅依赖于知识图谱中的三元组知识,而 CGR 3允许逻辑学习模型 (LLM) 利用额外的上下文信息,对知识图谱进行更精确的推理。这很可能是 CGR 3性能优于其他基于提示的方法的主要原因。为了验证这一点,我们评估了一个不包含上下文信息的 CGR 3 变体,并将其与 CGR 3进行比较。如表6所示,引入上下文信息后,QALD10-en 和 WWQ 数据集上的精确匹配 (EM) 性能分别相对提高了 43.6% 和 17.1%。这些实验结果支持了我们的假设,即知识图谱问答 (KGQA) 方法可以显著受益于上下文信息的整合。

6结论

本文指出了基于三元组的知识图谱的几个关键缺陷,包括由于缺乏上下文信息,它们无法灵活地表示多样化的知识,也无法准确地进行复杂的知识推理。通过强调这些局限性,我们指出知识图谱需要超越基于三元组的表示方法,并引入了上下文图谱(CG)的概念。上下文图谱整合了丰富的上下文数据,例如时间、地理位置和来源信息,从而提供了更全面、更准确的知识表示。这种增强的表示方法通过利用新增的上下文信息层,支持更有效的推理。

为了验证将上下文信息融入知识表示和推理的有效性,我们提出了CGR 3,一种新型的知识推理范式,它将逻辑逻辑模型(LLM)与上下文图(CG)相结合,以克服传统基于三元组的知识推理方法的局限性。通过在知识图谱补全和知识图谱问答任务上的大量实验,我们证明了融入上下文信息能够显著提升现有模型的性能。我们的结果强调了上下文信息在捕捉现实世界知识的复杂性和丰富性方面的重要性,从而能够实现更细致、更准确的推理。

总之,CG 的引入标志着知识图谱发展历程中的一个重要里程碑,它为知识表示和推理提供了一种更加精细和全面的方法。这项工作为未来的研究和应用开辟了新的途径,凸显了 CG 和 LLM 在推动人工智能领域发展方面的巨大潜力。